3D Modeling Techniques
IRONCAD vs Solidworks Lesson 21
Drag and Drop Design
No Sketching Please!

The modeling technique is hugely responsible for the level of productivity. Those of you that are only trained in the sketch, sketch, constrain, constrain world are truly limited by not using the freedom of Streamlined Sketching and Feature Based Design, that is available in even the most Pro/e-ish of CAD systems. If your designers are designing in these very unproductive and time consuming processes it might be time to review your standard design processes. Don’t have any do you?
When I introduce IronCAD’s very flexible design paradigm I have a hard time to get the Pro/e clone users, like Solidworks and other programs to understand the drag and drop design paradigm.
Download IronCAD/Inovate and take the one day and 17 lesson course. I get rave reviews from my new customers. Give it a try, this is a fully functional 30 day evaluation with all of the native translators so you have access to your legacy engineering information.
The below link will give 6 short introduction to unique IronCAD operations.
I saw the following video challenge on linkedin and thought I would give it a try. I actually did it before I watched the video, so I did it a bit differently. This will give you an idea how different and flexible IronCAD is compared to the conventional Solidworks
Certified Solidworks Associate (CSWA) exam exercise
This is a rare opportunity to show how other IronCAD users would create this model. It is in Polish so if you do not speak Polish you can still follow along. You will see some of the same commands used below. Realize both of us do not create one sketch.
After he is done modeling the basic part he shows how easy it is to change the part. That is the superiority of IronCAD paradigm you are never put in a design corner.
Using drag and drop to create an advanced part in Ironcad. An easy to use CAD software.
IronCAD vs Solidworks
While creating 3D models from drawing is the very best way to learn 3D CAD and maybe some design techniques is does not expose the designer to the design flexibility necessary in product design. IronCAD is all top down due to the single model environment. Creating mating parts is a cruise. But modeling is just one aspect of a well designed productive 3D CAD system.
I would do a video, but I really am not good at it. So I will show you step by step. I will try and get IronCAD support to create one. They are very good.
I always create the part before I watch the Solidworks Video, so as to not taint my process. Of course, there are a multitude of ways to create a model. There is no right way, just more productive ways. From what I have seen from these very complicated processes done by the Solidworks Presenters, it is not just limited by the 3D CAD system.
Here is the drawing if you would like to follow along.
For more information or to download IronCAD

I drag and drop a extrude block into the scene. I size it 200x100x25
Note: Why does IronCAD call it a scene instead of a workspace? IronCAD was first released as a graphic design program called Trispectives. It still has much of the graphic design functionality. It truly is a wonderful mixture of professional 3D CAD and graphic design, which puts it in a much more flexible category as compared to the Pro/e (Creo) clones.

I and drop another extrude block locate and size it. Notice I can size it so I don’t now have to be concerned about the dimensions. I only had to modify two dimension since the other was pulled to match the existing faces.

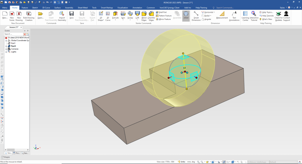
We drag and drop a Cut Cylinder on the appropriate face size it and using the Tribal located it 70mm from bottom face. When dragging and dropping shapes is creates relative to orientation of the face.

We now drag and drop an extrude block locate and size it. You can see the block inside the shape, no problem you can always select in the scene browser for modification.

We will now select that block, turn on Triball and move it to the corner and rotate it 30 degrees. You move the Triball only by depressing the spacebar, then press it again to activate it.

You can see we have some extra material we have to trim. We will drag and drop a cut block on the diagonal face and pull it to the relative faces. To match the faces, edges or points you hold down the shift key as you pull.

We again drag and drop an extrude block on to the face and locate and size it. You can see it is embedded in the part again.

We select the block in the scene browser and turn on the Triball, locate it and rotate the block 20 degrees.

As you can see this is where I differ from my Polish friend I create the blocks and put in blends.

I drag and drop a extrude cylinder on to the center of the radius and size the cylinder.

We drag and drop a cut cylinder on to center of the boss and size it.

We drag and drop cut cylinders and locate and size it.

We drag and drop a cut cylinder to center of the exiting cylinder and size it making sure it goes through the part.

We just drag and drop the cut blocks to the face and size it.

This is one of the great features of intellishapes. You can see the small red dot. You select that and the shape is symmetrical for that dimension. Many of these small features are programmed in IronCAD intellishapes that increase the productivity.

We select the cut block feature turn on the Triball and relocate it. Then we select the axis we want to rotate it, set it to copy or link, set the angle 90 degrees.

We drag and drop a extrude block, locate and size it. We turn on the Triball locate it between the two ends and link copy the shape. You can see all the linked copies they turn purple when one is selected.
Note: Link copying becomes very import with assemblies, they are necessary when doing the part lists.

We are done with the model. Not one sketch.

It is very important that you look into how you or your engineers are creating the parts. Streamline Sketching and Feature Based Modeling is easy to learn and implement. It, alone, will increase productivity 10X. Now, IronCAD with its unique integrated history/direct edit functionality can increase your productivity another 5X or more with changes! Again, time is money in engineering.
More on Streamline Sketching and Feature Based Modeling.
3D Modeling Techniques Defined
To experience this increased level of productivity, please download IronCAD for a 30 day evaluation. Legacy data is no problem, IronCAD can read the native files of all of the popular programs. IronCAD is a great replacement for the subscription only Autodesk and PTC products.
For more information or to download IronCAD
Give me a call if you have any questions. I can set up a skype or gotomeeting to show this part or answer any of your questions on the operation of IronCAD. It truly is the very best conceptual 3D CAD system.
TECH-NET Engineering Services!
We sell and support IronCAD and ZW3D Products and
provide engineering services throughout the USA and Canada!
Why TECH-NET Sells IronCAD and ZW3D
If you are interested in adding professional hybrid modeling capabilities or looking for a new solution to increase your productivity, take some time to download a fully functional 30 day evaluation and play with these packages. Feel free to give me a call if you have any questions or would like an on-line presentation.
For more information or to download IronCAD or ZW3D
Joe Brouwer
206-842-0360
