
Please go to here to see the other lessons.
IronCAD vs Solidworks Assembly Lesson 23
What is the advantage designing with shapes?
Using shapes eliminates the need to create a sketch and extrude or revolve. If you created each feature individually it is easier to modify directly. Imagine a complex part. Give this concept a try today.
Design of Water Control Valve in Solidworks
IronCAD vs Solidworks
While creating 3D models from drawing is the very best way to learn 3D CAD and maybe some design techniques is does not expose the designer to the design flexibility necessary in product design. IronCAD is all top down due to the single model environment. Creating mating parts is a cruise. But modeling is just one aspect of this well designed productive 3D CAD system.
I like to show step by step lessons So you can see the commands being used.
I always create the part before I watch the Video, so as to not taint my process. Of course, there are a multitude of ways to create a model. There is no right way, just more productive ways. From what I have seen from these very complicated processes done by the Solidworks Presenters, it is not just limited by the 3D CAD system.
Here is the drawing if you would like to follow along.
For more information or to download IronCAD

As we evaluate the drawing we can see the mating Outlet Housing 1 flange is made up of a square 4.742x .65 so we drag and drop a block from the shape catalog and size it.
Note: Why does IronCAD call it a scene instead of a workspace? IronCAD was first released as a graphic design program called Trispectives. It still has much of the graphic design functionality. It truly is a wonderful mixture of professional 3D CAD and graphic design, which puts it in a much more flexible category as compared to the Pro/e (Creo) clones.
Also I have pinned the Catalog, you can autohide the catalog for more design space in the scene.

We drag and drop a cylinder to the mid-point of the square and size it. When you drag and drop it automatically recognizes corners, mid-points and centers.

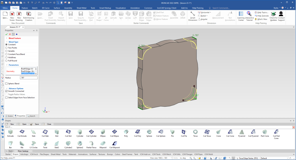
We now create the .787 blends.

We drag and drop a cylinder to the middle of shape. I really don’t know why they didn’t have the blends based on the location of the holes.

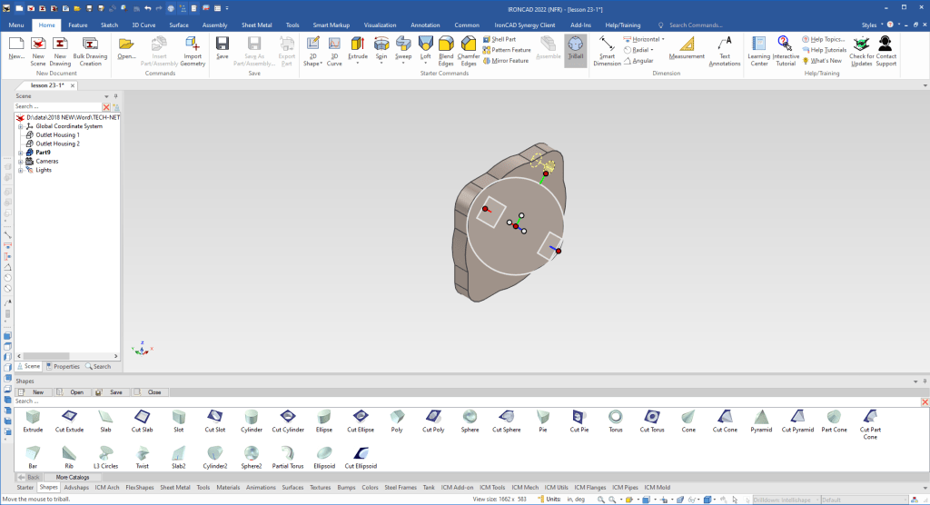
We now using the Triball to locate the first hole. We rotate the Triball 45 degrees then set the radius of the bolt circle.
The Triball is the most sophisticated feature, part and assembly manipulation tool. You can see the basics here:
IronCAD’s Unique TriBall Basics

Without turning off the Triball, hit the spacebar which allows us just to reposition the Triball, we will move to mid-point of the shape. You can see when it turns white when deactivated.

We hit the spacebar again it activates the Triball, I will select the axis I want to rotate around and I will create 3 linked copies at 90 degrees. Linking allow all the holes to be related it you have to modify. Them we also have an option to create a pattern.

We add the chamfers by selecting the two faces.

I added the chamfers at this time instead of creating them at the end like usually do because I we noticed that the Outlet Housing 2 has the exact same mating feature. I select the shape and copy and paste it and it created a new part. This is where a single model environment is superior to the separate files of Solidworks. You can see we have both of the housings in the same part.

We suppress the Outlet Housing 2. We also could just hide it. Hiding is handy when working with many models.
We drag and drop a cylinder to the mid-point of the shape and size it.

We drag and drop a cylinder to the center of the existing cylinder and size it.

Now we are going to show you a new feature. We will drag and drop a new cylinder to he center of the existing cylinder. IronCAD uses intellishape. They can be directly modified. We will modify the cylinder to be tapered outward 12 degrees. We are not concerned with the length at this time we will adjust it later.
Learning IronCAD! Lesson 4
IronCAD Intellishape Deconstructed
What are we Dragging and Dropping?

We will now drag and drop a cylinder to mid-point of the first shape size it an then locate it. We do not want it to be related to the face of the tapered cylinder.

We drag and drop a cylinder to the center of large cylinder and size it.

We drag and drop a cut cylinder to the center of the last cylinder and size it.

We drag and drop a cut cylinder on the the face of the large cylinder size it turn on the Triball, lock the plane by selecting the small square on top then pick the red dot in the center an select the center of the top hole.
We do not close the Triball we move the Triball to the center and set the axis and create 3 linked copy holes as we did before.

We now add the chamfers and blends

We are done with the part. We hide the catalog and have a better image to save.

Please go to here to see the other lessons.
IronCAD vs Solidworks Assembly Lesson 23
It is very important that you look into how you or your engineers are creating the parts. Streamline Sketching and Feature Based Modeling is easy to learn and implement. It, alone, will increase productivity 10X. Now, IronCAD with its unique integrated history/direct edit functionality can increase your productivity another 5X or more with changes! Again, time is money in engineering.
More on Streamline Sketching and Feature Based Modeling.
3D Modeling Techniques Defined
To experience this increased level of productivity, please download IronCAD for a 30 day evaluation. Legacy data is no problem, IronCAD can read the native files of all of the popular programs. IronCAD is a great replacement for the subscription only Autodesk and PTC products.
For more information or to download IronCAD
Give me a call if you have any questions. I can set up a skype or gotomeeting to show this part or answer any of your questions on the operation of IronCAD. It truly is the very best conceptual 3D CAD system.
TECH-NET Engineering Services!
We sell and support IronCAD and ZW3D Products and
provide engineering services throughout the USA and Canada!
Why TECH-NET Sells IronCAD and ZW3D
If you are interested in adding professional hybrid modeling capabilities or looking for a new solution to increase your productivity, take some time to download a fully functional 30 day evaluation and play with these packages. Feel free to give me a call if you have any questions or would like an on-line presentation.
For more information or to download IronCAD or ZW3D
Joe Brouwer
206-842-0360
