
Please go to here to see the other lessons.
ZW3D vs Solidworks Assembly Lesson 22
What is the advantage designing with shapes?
Using shapes eliminates the need to create a sketch and extrude. The above part has 14 shapes and 2 sketches. This is a simple part and we have eliminated 14 constrained sketches and 14 extrusions. Imagine a complex part. Give this concept a try today.
Design of Water Control Valve in Solidworks
ZW3D vs Solidworks
While creating 3D models from drawing is the very best way to learn 3D CAD and maybe some design techniques is does not expose the designer to the design flexibility necessary in product design. IronCAD is all top down due to the single model environment. Creating mating parts is a cruise. But modeling is just one aspect of this well designed productive 3D CAD system.
I like to show step by step lessons So you can see the commands being used.
I always create the part before I watch the Video, so as to not taint my process. Of course, there are a multitude of ways to create a model. There is no right way, just more productive ways. From what I have seen from these very complicated processes done by the Solidworks Presenters, it is not just limited by the 3D CAD system.
Here is the drawing if you would like to follow along.
Download ZW3D and follow along

Please review Lesson 1, we show how to set up ZW3D the Multi-Object environment for an assembly.
We are doing effective top down or in-context design. This is an option in the ZW3D design process. We open the assembly and show the “Valve Seat” since we will be using it for a reference location in our top down. We select the assembly mode.
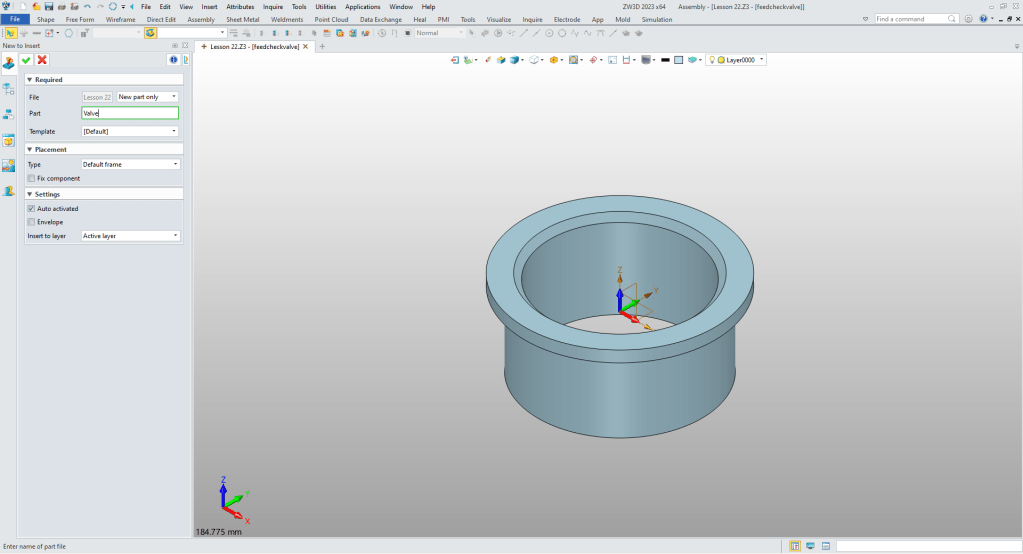
We select the “New To Insert” option and create the “Valve” component.

It automatically activated the new component. We go to the assembly edit mode and create a reference on the relevant entity.

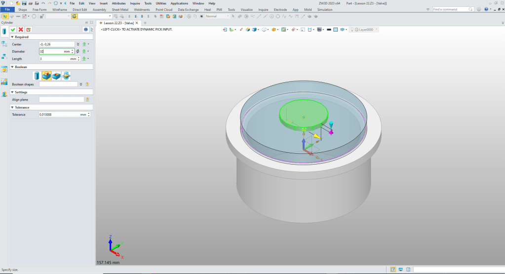
We insert a cylinder at the center of the circle and size it. We have to set the depth to a point 2 mm below the circle to assure fit with the existing chamfer.

We insert the top cylinder, locate it at the center of the top face, size it and set to add.

We can now turn off the “Valve Seat” since we don’t need it to create our new part.
We create the chamfer.

We will now open the part, which allows access to the history. We blank the reference geometry since it is not necessary.
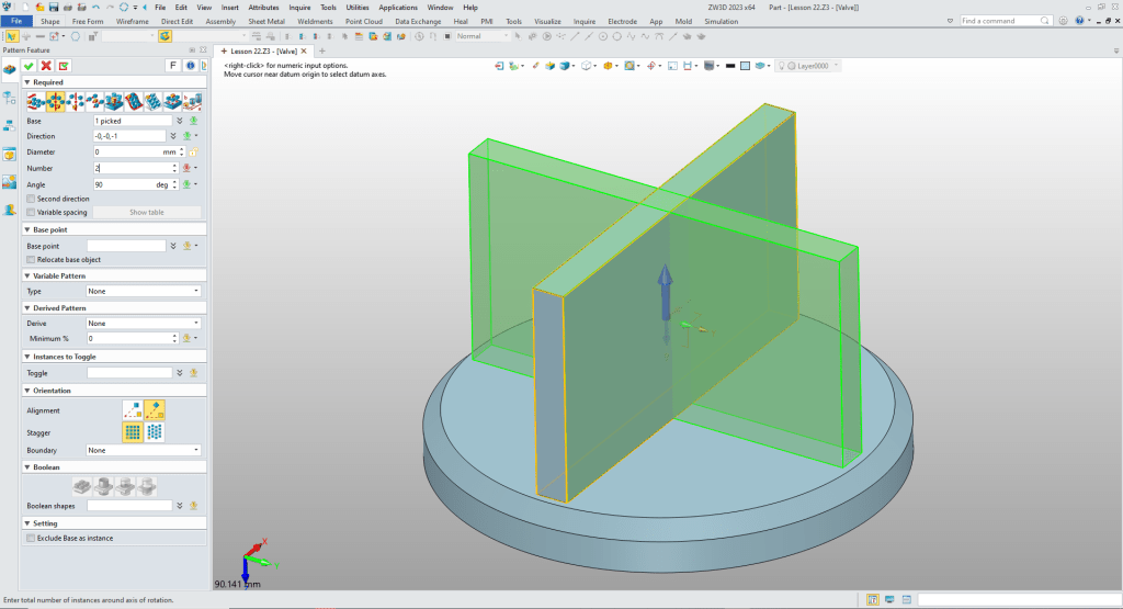
We insert a block at the center of the bottom face by select “center of curvature” from the option on the right and size it and set it to add.

We now use the pattern feature to rotate copy the block.

We now the chamfers. We have a problem with the chamfers. We move the block and pattern to the top of the history and everything works fine.

We are done with the part.

Please go to here to see the other lessons.
ZW3D vs Solidworks Assembly Lesson 22
It is very important that you look into how you or your engineers are creating the parts. Streamline Sketching and Feature Based Modeling is easy to learn and implement. It, alone, will increase productivity 10X. Now, IronCAD with its unique integrated history/direct edit functionality can increase your productivity another 5X or more with changes! Again, time is money in engineering.
More on Streamline Sketching and Feature Based Modeling.
3D Modeling Techniques Defined
To experience this increased level of productivity, please download ZW3D for a 30 day evaluation. Legacy data is no problem, ZW3D can read the native files of all of the popular programs. ZW3D is a great replacement for the subscription only Autodesk and PTC products.
For more information or to download ZW3D
Give me a call if you have any questions. I can set up a skype or gotomeeting to show this part or answer any of your questions on the operation of IronCAD. It truly is the very best conceptual 3D CAD system.
TECH-NET Engineering Services!
We sell and support IronCAD and ZW3D Products and
provide engineering services throughout the USA and Canada!
Why TECH-NET Sells IronCAD and ZW3D
If you are interested in adding professional hybrid modeling capabilities or looking for a new solution to increase your productivity, take some time to download a fully functional 30 day evaluation and play with these packages. Feel free to give me a call if you have any questions or would like an on-line presentation.
For more information or to download IronCAD or ZW3D
Joe Brouwer
206-842-0360
