
Please go to here to see the other lessons.
ZW3D vs Solidworks Assembly Lesson 19
What is the advantage designing with shapes?
Using shapes eliminates the need to create a sketch and extrude. The above part has 14 shapes and 2 sketches. This is a simple part and we have eliminated 14 constrained sketches and 14 extrusions. Imagine a complex part. Give this concept a try today.
Design of Water Control Valve in Solidworks
ZW3D vs Solidworks
While creating 3D models from drawing is the very best way to learn 3D CAD and maybe some design techniques is does not expose the designer to the design flexibility necessary in product design. IronCAD is all top down due to the single model environment. Creating mating parts is a cruise. But modeling is just one aspect of this well designed productive 3D CAD system.
I like to show step by step lessons So you can see the commands being used.
I always create the part before I watch the Video, so as to not taint my process. Of course, there are a multitude of ways to create a model. There is no right way, just more productive ways. From what I have seen from these very complicated processes done by the Solidworks Presenters, it is not just limited by the 3D CAD system.
Here is the drawing if you would like to follow along.
Download ZW3D and follow along

ZW3D is a multi-Object environment. Which means all of the parts can reside in the same file. This is different than a single model environment were When you download ZW3D make sure you set this in option.
At the top of the screen will be small arrow pointing to the right. Select it and a menu will open you go Utilities>Configurations and unselect the “One Object per File (New Files)”

This is one of ZW3D most flexible features and should be made known. But ZW3D is focused on all of the popular program that have part, assembly and drawing files. If you prefer working that way ZW3D offers the option. But for his exercise we will work in the multi-object environment.
We will now set up ZW3D to do this assembly.
We bring up a new file, we have set the units to inches.
We name the part “Control Valve Assembly”

We will now select “New to Insert” and name the part “Outlet Housing 1”

Now we can start creating our model.
We insert a block and set it to 4.742 x 4.742 x .65 size it.

We will create the fillets.

We insert a cylinder at the mid-point of the block and size it and set it to add.

We have to create a reference line to locate the hole. At this time we cannot move features. The designer of this part made an interesting design decision not to have the fillets and the holes at same location so I have to jump through this small hoop.

Then we insert a cylinder, locate using the option by selecting the small down arrow on the right it, size it and set it to remove. We blank the line, we do not want to delete it, but keep it for a reference for the next designer.

Now we will pattern the holes.

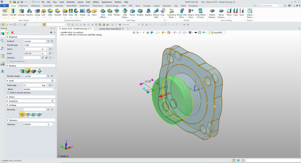
We add the chamfers by windowing the shape.

Now as we reviewed the assembly we see that the Outlet Housing 2 uses the exact same shape. So we can copy and paste it to a new component. We “New to Insert” and name it “Outlet Housing 2”. Then just copy and past the history of “Outlet Housing 1” in to the history. It will be used in our next lesson.

We exit to the manager with the small left point arrow at the top of the scene. It is labeled “exit” and takes you to the manager to active “Outlet Housing 1”
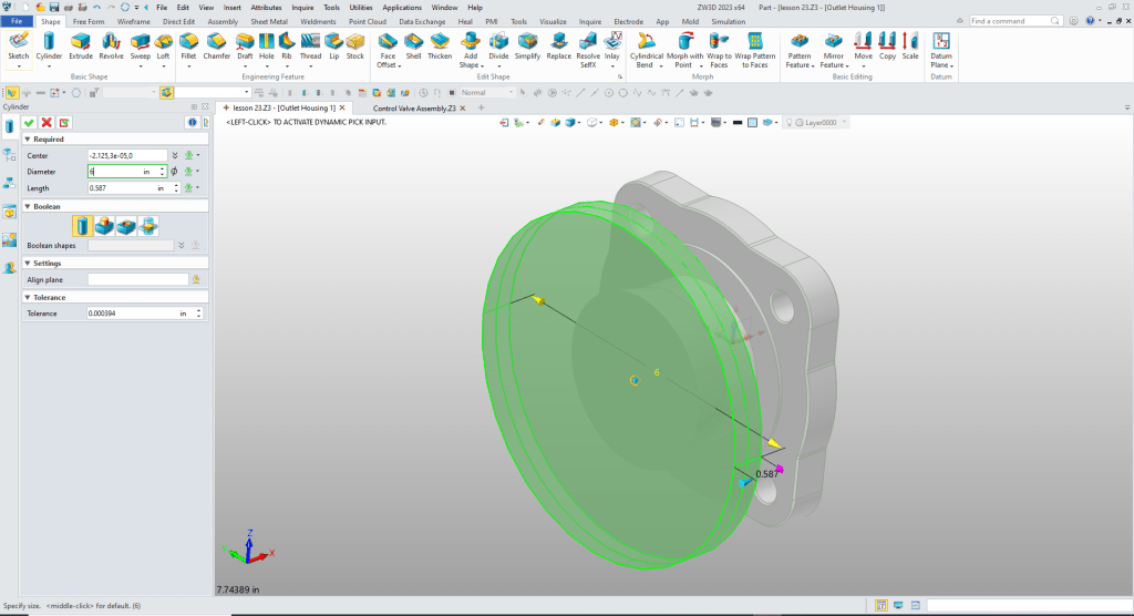
We will insert at the cylinder on inside of the existing shape using the radius or radius to locate and setting alignment on the face, size it and set it to add.

We insert another cylinder center it on exiting cylinder, size it and set to add.

I will use the extrude command and select the edge of the existing cylinder and extrude with 12 degree draft.

Now for the large cylinder.

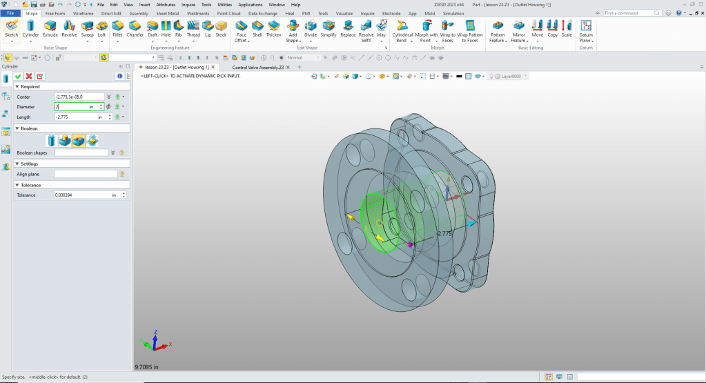
We insert another cylinder at the center of the cylinder and size and set to add.

We now insert a cylinder and align with the existing hole on the relative fact and size it and set it to remove.

We insert a cylinder to the center of the existing cylinder to locate, size it and set it to remove.

Now we just add the chamfers and fillets.

We are done with the part. Not one sketch.

Please go to here to see the other lessons.
ZW3D vs Solidworks Assembly Lesson 19
It is very important that you look into how you or your engineers are creating the parts. Streamline Sketching and Feature Based Modeling is easy to learn and implement. It, alone, will increase productivity 10X. Now, IronCAD with its unique integrated history/direct edit functionality can increase your productivity another 5X or more with changes! Again, time is money in engineering.
More on Streamline Sketching and Feature Based Modeling.
3D Modeling Techniques Defined
To experience this increased level of productivity, please download ZW3D for a 30 day evaluation. Legacy data is no problem, ZW3D can read the native files of all of the popular programs. ZW3D is a great replacement for the subscription only Autodesk and PTC products.
For more information or to download ZW3D
Give me a call if you have any questions. I can set up a skype or gotomeeting to show this part or answer any of your questions on the operation of IronCAD. It truly is the very best conceptual 3D CAD system.
TECH-NET Engineering Services!
We sell and support IronCAD and ZW3D Products and
provide engineering services throughout the USA and Canada!
Why TECH-NET Sells IronCAD and ZW3D
If you are interested in adding professional hybrid modeling capabilities or looking for a new solution to increase your productivity, take some time to download a fully functional 30 day evaluation and play with these packages. Feel free to give me a call if you have any questions or would like an on-line presentation.
For more information or to download IronCAD or ZW3D
Joe Brouwer
206-842-0360
