
We are going to create this assembly in a few lessons. ZW3D is a Multi-Object environment where you design the assembly in one file, making top down or In-Context design your normal design process. The following models will show the unique drag and drop shape design and much more. Enjoy!
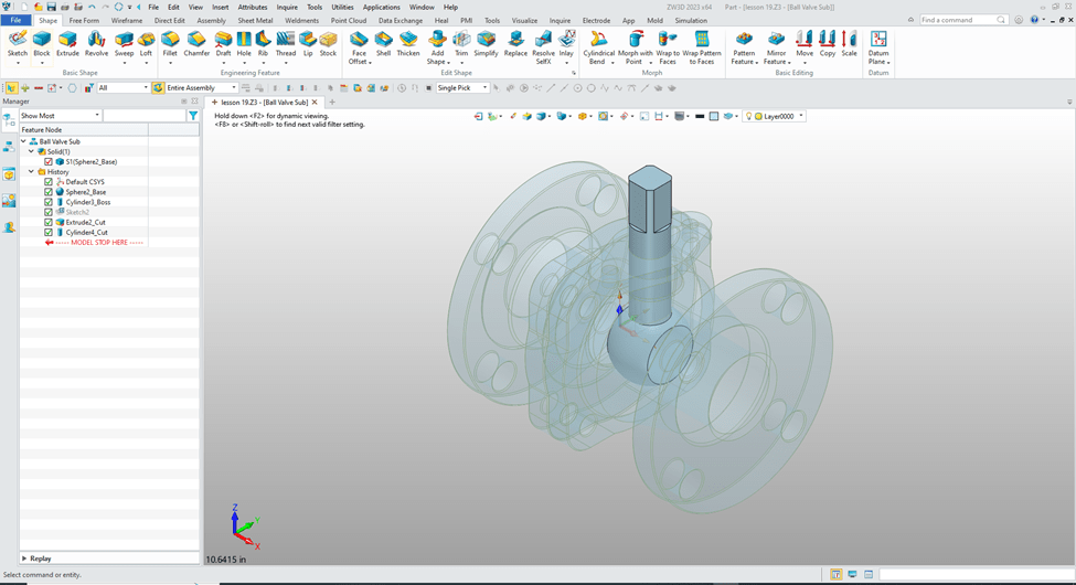
ZW3d vs Solidworks Assembly Lesson 19 Lesson 1

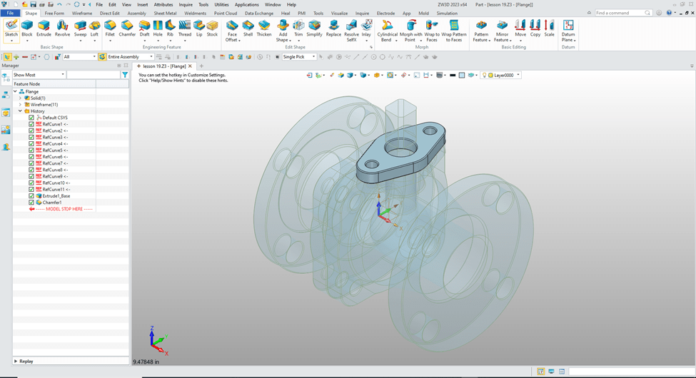
ZW3d vs Solidworks Assembly Lesson 19 Lesson 2

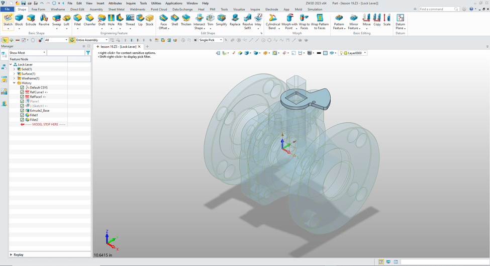
ZW3D vs Solidworks Assembly Lesson 19 Lesson 3

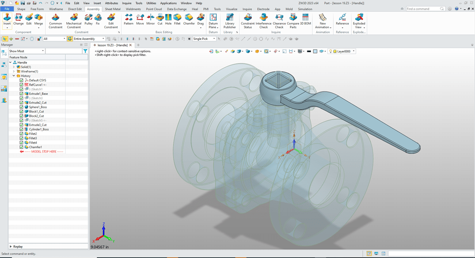
ZW3D vs Solidworks Assembly Lesson 19 Lesson 4

ZW3D vs Solidworks Assembly Lesson 19 Lesson 5

ZW3D vs Solidworks Assembly Lesson 19 Lesson 6

